Why Back-End Development Matters More Than Most People Think

Back-end development is the part of a system that users never see yet depend on every time they log in, make a payment, or load personalized content. A polished interface without a solid back-end is essentially a static mock-up: it may look impressive, but it cannot safely handle real users, real data, or real business rules.
Why Back-End Development Matters More Than Most People Think
Back-end developers are responsible for turning business requirements into reliable, secure, and scalable services. That means thinking beyond "just building APIs" and considering topics like data integrity, security, performance, observability, and long-term maintainability.
What Back-End Developers Actually Do
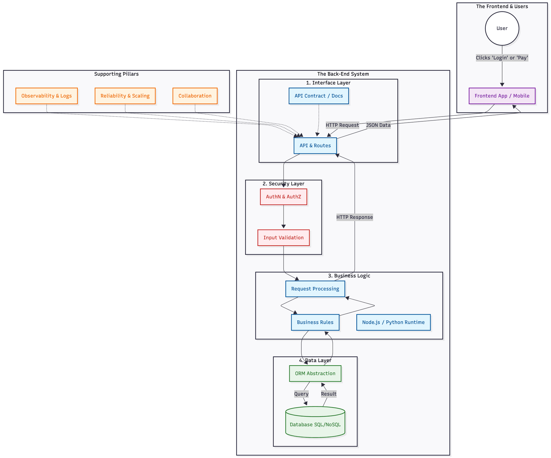
At a high level, back-end developers ensure that user requests become meaningful, correct responses.
When a user clicks "Log in" or "Pay now", the back-end must:
- Receive and interpret the request.
- Validate the data and enforce business rules.
- Interact with databases and external services.
- Return a well-structured, predictable response.
In practice, this involves maintaining server infrastructure, defining and implementing the application's business logic, and managing data flows between multiple systems. Back-end engineers are also responsible for non-functional aspects such as performance, fault tolerance, and monitoring.
A crucial part of the role is collaboration with front-end developers. The front-end team needs clear, stable contracts (APIs, data shapes, error formats) to build good user experiences. The back-end team needs realistic expectations about what the UI will do, how often it will call certain endpoints, and what edge cases must be supported. Smooth collaboration here significantly reduces defects and rework across the entire lifecycle.

Core Concepts: Requests, Routes, and APIs
Most back-end work revolves around structured communication between clients (browsers, mobile apps, other services) and servers. Three concepts are central:
-
Requests represent actions initiated by a client. They carry data (for example, login credentials or form fields) and metadata (HTTP method, headers, authentication tokens).
-
Routes or endpoints map those requests to specific pieces of logic. A route defines which code runs when a certain URL and HTTP method are used.
-
APIs (Application Programming Interfaces) define the rules for how clients and servers talk: which endpoints exist, what they accept, what they return, and which error conditions clients must handle.
Good back-end APIs are explicit and versioned. They avoid "surprises" for the front-end by:
- Using consistent response shapes and error structures.
- Respecting HTTP semantics (status codes, methods, caching headers).
- Being documented in a way that developers can trust and automate (for example with OpenAPI/Swagger).
Conceptually, you can think of an API as a contract. The back-end promises: "If you send me valid data in this format, I will either perform the requested operation or fail in a predictable way." Designing and maintaining this contract is a core responsibility of back-end developers.
Data Management: Databases, SQL, and ORMs
Back-end developers are the stewards of application data. They decide how information is structured, stored, retrieved, and protected over time.
Typically, this involves:
-
Choosing and modeling databases. Relational databases (such as PostgreSQL or MySQL) work well when you have structured, interconnected data and need strong consistency. Non-relational options (such as document stores or key–value stores) may be better for flexible schemas, caching, or high-volume analytics.
-
Understanding SQL and query patterns. Even with modern abstractions, the ability to reason about joins, indexes, transactions, and query plans is crucial for diagnosing performance problems and ensuring correct behaviour under load.
-
Using ORMs (Object-Relational Mappers) or similar tools. ORMs map database tables to language-level objects and provide higher-level APIs for common operations like inserts, updates, and queries.
Conceptually, ORMs offer a trade-off:
-
They accelerate development and improve readability by letting developers think in terms of domain objects rather than raw queries.
-
They can reduce visibility into what actually happens at the database level, making it easier to accidentally write inefficient queries or create hidden performance bottlenecks.
A mature back-end engineer uses ORMs pragmatically: they leverage them for most operations but are willing to drop down to raw SQL when precise control or performance is required.
Technologies and Ecosystems: Node.js and Python in Context
Several ecosystems dominate modern back-end development. Two of the most common are JavaScript/TypeScript with Node.js and Python with frameworks such as Django or Flask.
Node.js and the JavaScript/TypeScript Ecosystem
Node.js extends JavaScript to the server, which means teams can use the same language on both front-end and back-end. In practice, this has important implications:
-
Consistency of language makes it easier for developers to move between front-end and back-end tasks.
-
The asynchronous, event-driven model of Node.js is well suited to I/O-bound workloads such as APIs, streaming, and real-time updates.
-
A massive NPM ecosystem provides libraries for almost every concern: authentication, logging, ORM, testing, and more.
However, this flexibility has a cost. Node.js frameworks are often unopinionated, which means teams must make decisions about structure, conventions, and libraries. Without discipline, this can lead to fragmented architectures and inconsistent patterns across services.
Python with Django or Flask
Python-based back-end stacks tend to emphasize clarity and explicitness.
-
Django is a "batteries-included" framework that provides a complete stack: ORM, authentication, forms, admin interface, migrations, and more. This strong opinionation helps teams move quickly and maintain a unified structure across projects.
-
Flask is deliberately minimal. It focuses on being a small, flexible core to which you add extensions only as needed, making it ideal for microservices and focused APIs.
Conceptually:
-
Django is well suited for data-centric business applications where you want a coherent framework handling most cross-cutting concerns.
-
Flask shines in smaller, specialized services or when you need to build exactly what you want, without the constraints of a heavyweight framework.
Choosing between Node.js and Python is less about "which is better?" and more about team skills, ecosystem fit, and problem characteristics. A team fluent in JavaScript and building a lot of real-time features might lean toward Node.js. A team with strong Python experience and a need for rich data modeling may prefer Django.
Security as a First-Class Responsibility
Back-end developers routinely manage sensitive information: login credentials, access tokens, payment data, personal user details. Treating security as an afterthought is a direct path to data breaches, legal risk, and loss of user trust.
Conceptually, secure back-end development includes:
-
Authentication: verifying who the user is (for example, via passwords, OAuth, SSO, or multi-factor mechanisms).
-
Authorization: ensuring that even authenticated users can only access resources and actions they are allowed to. This is often where subtle and dangerous bugs appear.
-
Input validation and sanitization: never trusting data from the client, even if it comes from your own front-end.
-
Safe database access: using parameterized queries or safe ORM abstractions to avoid injection attacks and ensuring that sensitive data is encrypted or hashed where appropriate.
-
Transport security: enforcing HTTPS, secure cookies, and strong cipher suites to protect data in transit.
Mature systems also implement monitoring, logging, and alerting to detect suspicious activity and support incident response. From a conceptual standpoint, security is not a one-time checklist but an ongoing practice that influences architecture, coding style, and deployment processes.
Reliability, Performance, and Observability
A back-end that works correctly for one user in a test environment is not enough. Real systems must support many concurrent users, survive partial failures, and remain understandable even as they grow.
Three conceptual pillars here are:
-
Reliability: designing for failure. That might mean retries with idempotent operations, graceful degradation when dependencies are down, and clear error reporting rather than silent corruption.
-
Performance and scalability: understanding how your system behaves under load, where the bottlenecks are (CPU, I/O, database, network), and which patterns are appropriate (caching, pagination, batching, asynchronous processing, message queues).
-
Observability: having enough metrics, logs, and traces to answer the question "What is happening in production right now, and why?" without guessing. This is what allows teams to debug incidents quickly and make informed performance improvements.
From a conceptual perspective, observability is the bridge between design intentions and real behaviour in production. Without it, even well-designed systems become opaque over time.
Collaboration Across the Lifecycle
Back-end engineers do not operate in isolation. They constantly collaborate with other roles:
-
With front-end developers, to define API contracts, performance budgets, and error-handling strategies that support good UX.
-
With UX designers and product managers, to translate user journeys into data models, workflows, and acceptance criteria.
-
With QA and test engineers, to design integration and end-to-end tests that exercise real business scenarios, not just isolated unit cases.
-
With DevOps/SRE teams, to define deployment pipelines, infrastructure-as-code, monitoring dashboards, and on-call processes.
Effective back-end work is therefore not only about technical skill, but also about communication and negotiation. Small, incremental changes, clear API deprecation strategies, and explicit documentation usually outperform "big bang" overhauls that arrive without warning.
Choosing an Approach: How to Think About It
When deciding on a back-end approach, it is useful to ask conceptual questions rather than jumping straight into specific frameworks:
-
What are the core business operations and data models? This influences the choice of database and the complexity of the ORM layer.
-
How real-time does the system need to be? For largely request–response APIs, any mature stack can work. For heavy streaming or websockets, some runtimes have a natural advantage.
-
How experienced is the team with each language and framework? Familiarity often matters more than theoretical performance differences.
-
How many services are we building, and how quickly will they evolve? Opinionated frameworks can speed up homogeneous systems; lighter tools may be better for many small, independent services.
-
What are the security and compliance requirements? Some ecosystems offer more mature libraries or patterns for specific regulatory environments.
The key is to recognize that back-end development is a design discipline, not just implementation. The language and framework are important, but the quality of your abstractions, data models, and contracts will matter far more over time.
Conclusion
Back-end development is the foundation on which modern software products are built. It encompasses:
-
The processing of requests and definition of clear, stable APIs.
-
The responsible management of data with databases, SQL, and ORMs.
-
The protection of user information through sound security practices.
-
The assurance of reliability and performance via careful design and observability.
-
The collaboration across roles that turns isolated components into a coherent system.
Whether you work with Node.js, Python, or any other stack, thinking in these conceptual terms helps you design back-ends that are not just functional, but robust, evolvable, and trustworthy.
